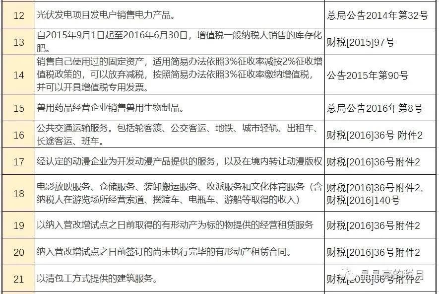
我叫增值税,6月21日起,这是我的最新最全税率表!
国务院:今年审议
增值税法草案、消费税法草案、关税法草案

其中包括印花税法,这部法律总体上维持现行税制框架不变,适当简并税目税率、减轻税负。
随着印花税法制定出台,我国现行18个税种中已有12个税种制定了法律,税收法定加快落实,税收立法再进一程。

当前增值税税率表
财政部 税务总局公告2021年第7号,明确:小规模3%减按1%优惠政策,延长至2021年12月31日。
增值税税率
纳税人销售货物、劳务、有形动产租赁服务或者进口货物,除本条第二项、第四项、第五项另有规定外,税率为13%。
纳税人销售交通运输、邮政、基础电信、建筑、不动产租赁服务,销售不动产,转让土地使用权,销售或者进口下列货物,税率为9%:
⑤ 国务院规定的其他货物。
纳税人销售服务、无形资产,除本条第一项、第二项、第五项另有规定外,税率为6%。
纳税人出口货物,税率为零;但是,国务院另有规定的除外。
境内单位和个人跨境销售国务院规定范围内的服务、无形资产,税率为零。
税率的调整由国务院决定。
纳税人兼营不同税率的项目,应当分别核算不同税率项目的销售额;未分别核算销售额的,从高适用税率。
以下13%税率货物
易与农产品等9%税率货物混淆
① 以粮食为原料加工的速冻食品、方便面、副食品和各种熟食品,玉米浆、玉米皮、玉米纤维(又称喷浆玉米皮)和玉米蛋白粉。
② 各种蔬菜罐头。
③ 专业复烤厂烤制的复烤烟叶。
④ 农业生产者用自产的茶青再经筛分、风选、拣剔、碎块、干燥、匀堆等工序精制而成的精制茶,边销茶及掺对各种药物的茶和茶饮料。
⑤ 各种水果罐头、果脯、蜜饯、炒制的果仁、坚果、碾磨后的园艺植物(如胡椒粉、花椒粉等)。
⑥ 中成药。
⑦ 锯材,竹笋罐头。
⑧ 熟制的水产品和各类水产品的罐头。
⑨ 各种肉类罐头、肉类熟制品。
⑩ 各种蛋类的罐头。
⑪ 酸奶、奶酪、奶油,调制乳。
⑫ 洗净毛、洗净绒。
⑬ 饲料添加剂。
⑭ 用于人类日常生活的各种类型包装的日用卫生用药(如卫生杀虫剂、驱虫剂、驱蚊剂、蚊香等)。
⑮ 以农副产品为原料加工工业产品的机械、农用汽车、三轮运货车、机动渔船、森林砍伐机械、集材机械、农机零部件。
增值税征收税率
2021年1月1日-2021年12月31日,除湖北省外,其他省、自治区、直辖市的增值税小规模纳税人,适用3%征收率的应税销售收入,减按1%征收率征收增值税;适用3%预征率的预缴增值税项目,减按1%预征率预缴增值税。
自2020年5月1日至2023年12月31日,从事二手车经销业务的纳税人销售其收购的二手车,按以下规定执行:
纳税人减按0.5%征收率征收增值税,并按下列公式计算销售额:销售额=含税销售额/(1+0.5%)
(二)3%征收率
(三)3%征收率减按2%征收
(四)减按0.5%征收
寄售商店代销寄售物品 (包括居民个人寄售的物品在内) ;
典当业销售死当物品;























