倒计时6天,2021年中级报名系统即将关闭!这件事不做,报名作废!
距离2021年中级会计职称考试报名结束,还有最后6天!
全国报名时间是:2021年3月10日-31日
中级报名一年只有一次,还没报名的同学千万不要错过!
考生可登录“全国会计资格评价网”进行报名,各地区报名时间不同,请广大考生在规定时间内报名、交费,以免耽误考试。

中级最后六天了!各地区报名时间汇总

补报名地区
只有上海、浙江开启补报名通道。
14地缩短报名时间
安徽、湖北、河南、山西、黑龙江、浙江、广东、广西、江苏、贵州、四川、江西、河北、新疆。
考前资格审核地区
上海、河南、黑龙江、浙江、重庆、四川、吉林、新疆、湖北。
考后资格审核地区
北京、天津、安徽、甘肃、福建、海南、江西、贵州。
网上资格审核地区
山东、山西、内蒙古、黑龙江、浙江、江苏、四川、辽宁、河北、青海。
资格审核是指各地财政部门,根据相关材料证明,对已报名/分数已合格考生的身份进行审核,判断是否其有资格进行报考的一种程序。
如果资格审核未通过,将没有资格进行考试或考试成绩作废!因此资格审核对于各位考生来说至关重要!具体要求请参考所在地报名简章。

报名成功的同学,请确认完成以下2件事
报名成功的考生,请再次确认自己是否完成以下2件事,否则报名作废:
1、确认是否缴费成功:
缴费环节尤为关键,往年总有一些考生“卡”在这里,他们填写完报名信息后,忘记及时缴费,最终导致报名失败。


2021年中级会计报名简章中已明确规定:“报考人员逾期未缴费,自动放弃考试报名,届时将不能参加考试”。所以,建议各位考生现在就查看一下,自己是否已经缴费成功。
具体的缴费时间,请考生以所在地区的报名简章为准!
2、报名信息表千万不能写错
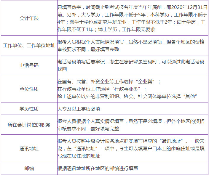
2021“全国会计资格评价网”报名系统中要求填写的内容如下:



各项填写注意事项如下:
1、“学历”:根据自己的学历层次,在下拉菜单中选择;
2、“毕业时间”、“毕业院校”、“毕业证编号”:根据毕业证上的记录填写;
3、“所学专业”:会计、财管、审计等选择“财经专业”,其他专业选择“非财经专业”;
4、“何时从事会计工作”:根据个人情况选择年份;
5、“专业资格”:仅限通过全国统考取得经济、统计、审计初/中级资格的报考人员填写,其他专业资格选“其他”;
6、其它:


因为部分地区实行中级会计职称报名考后审核,中级会计职称考试结束后,成绩合格考生需携带报名信息表、身份证、学历证书或学位证书、中级会计师证书等文件去进行审核!
这些地区考生一定要在报名期间打印出报名信息表,建议多打印几份备用,以防不慎丢失!
中级报名到月底就结束了,还剩6天的时间,小编为大家整理了报名常见的几个问题,希望大家在报名时注意!
03
2021中级报名
热门问题汇总
1、报考2021年中级会计职称需要几年工作年限?
答:报名参加中级资格考试的人员,除具备基本条件外,还应具备下列条件之一:
(1)具备大学专科学历,从事会计工作满5年。
(2)具备大学本科学历或学士学位,从事会计工作满4年。
(3)具备第二学士学位或研究生班毕业,从事会计工作满2年。
(4)具备硕士学位,从事会计工作满1年。
(5)具备博士学位。
(6)通过全国统一考试,取得经济、统计、审计专业技术中级资格。
2、今年报名要求考生参加继续教育,登录山财培训网为什么显示未完成信息采集工作?
答:参加继续教育必须先进行信息采集,信息采集完成后才可以继续教育。
3、报名时打不开下一步、无法提交、收不到验证码等问题怎么解决?
答:请使用IE浏览器完成报名,非IE内核的浏览器可能不支持报名;报名界面必填项务必全部准确填写,不要有错漏;报名网站有时出现报名不流畅的情况,可以稍后再试。
4、网上报完名,是不是意味着报名结束了?
答:别忘了缴纳职称考务费,继续教育免费,考务费不免。
5、考生报名信息有误,如何更正?
答:报考人员的报名信息,可在报名期间内网上自行修改,报名确认及缴费成功后,报考人员所填写的信息不可自行修改。
离报名结束只有6天,还没成功报名的同学可要抓紧时间啦!!
▎本文来源:dongao_com、zhongjichinaacc、财政部官网,财丁中级会计保留所有权







